Panoramic: Automotive and Mobility 2025
On May 7, 2021, the National Medical Products Administration released the Good Pharmacovigilance Practices of China, requiring market authorization holders to carry out certain pharmacovigilance activities. For the purpose of providing further guidance for the pharmacovigilance practice for pharmaceutical companies, the authority in Jiangsu Province released the Practical Guidelines for the Good Pharmacovigilance Practices for Market Authorization Holders of Jiangsu Province on January 24, 2023, which is the first written practical guideline released by provincial governments for the Good Pharmacovigilance Practices of China, and generally applies to all MAHs (theoretically, including domestic agents of foreign MAHs) in the territory of Jiangsu Province. This article aims to provide an overview of this set of national rules and provincial guidelines relating to pharmacovigilance practices.
Pharmacovigilance is of increasing significance during the lifecycle of drugs nowadays. The term “pharmacovigilance” is first officially reflected in the revised Drug Administration Law of China effective on December 1, 2019, which states in Article 12 that: “the State establishes a pharmacovigilance system to monitor, identify, evaluate and control adverse effects or other harmful reactions related to drug use”. Article 1 of the Good Pharmacovigilance Practices of China (“China GVP”) released by the NMPA effective on December 1, 2021 clearly mentions that China GVP is formulated in accordance with the Drug Administration Law of China and the Vaccine Administration Law of China for the purpose of regulating the pharmacovigilance activities throughout the lifecycle of drugs including vaccine.
In a phrase “lifecycle pharmacovigilance”, the China GVP requires the marketing authorization holder (“MAH”) and sponsor of clinical trial to establish the pharmacovigilance system in an early stage, and implement pharmacovigilance activities and a pharmacovigilance quality management system (“PV QMS”) into their quality management systems.
Specifically, with regard to GVP requirements for MAH, the NMPA sets forth its requirements in several sections in the China GVP, including (i) institution, staff and resources; (ii) monitoring and reporting of adverse effects; (iii) risk identification, assessment and control; and (iv) documentation. Please note that even though it is allowed to entrust qualified third parties, which shall be domestic legal entities, to implement GVP, the MAH shall be ultimately responsible. Relatedly, failure to monitor adverse effects or report potential adverse effects might be subject to an order to rectify, an administrative warning, and if failing to rectify, subject to an order to suspend business and a fine between RMB 100,000 to 1 million. For the purpose of providing further guidance for the pharmacovigilance practice for pharmaceutical companies, Jiangsu branch of the National Medical Products Administration (“NMPA”) released the Practical Guidelines for the Good Pharmacovigilance Practices for Market Authorization Holders of Jiangsu Province (“Jiangsu GVP Guidelines”) on January 24, 2023, which is the first written practical guideline for China GVP released by provincial governments, and applies to all MAHs (theoretically, including domestic agents of foreign MAHs) in the territory of Jiangsu Province.
We summarize below the main GVP requirements for MAHs based on the China GVP and Jiangsu GVP Guidelines:
Pursuant to the China GVP, the MAH shall set up an internal Drug Safety Committee and a dedicated pharmacovigilance department to coordinate and ensure that pharmacovigilance activities can be carried out. Such committee shall be responsible for any significant issues relating to pharmacovigilance, normally consisting of the legal representative or key in-charge personnel, in-charge personnel of the pharmacovigilance department or other departments. With regard to staffing, all MAHs shall be equipped with an in-charge personnel of the pharmacovigilance, being a management role with relevant background, pharmacovigilance experience of over three years, familiarity of pharmacovigilance regulations, and relevant knowledge and skills. More importantly, it is explicitly provided that the legal representative or the key in-charge personnel shall overall be responsible for all pharmacovigilance activities. These requirements may be neglected by MAHs who entrust relevant responsibilities to third parties, and therefore MAHs will need to set forth clear right and responsibility clauses between themselves and third parties in the pharmacovigilance agreements.
The China GVP also sets forth that MAHs shall be equipped by sufficient facilities and resources to guarantee pharmacovigilance activities.
Furthermore, documentation of pharmacovigilance activities shall be accurately and completely recorded, which is not only a regulatory requirement, but also a significant process to protect the MAH in certain government actions or lawsuits.
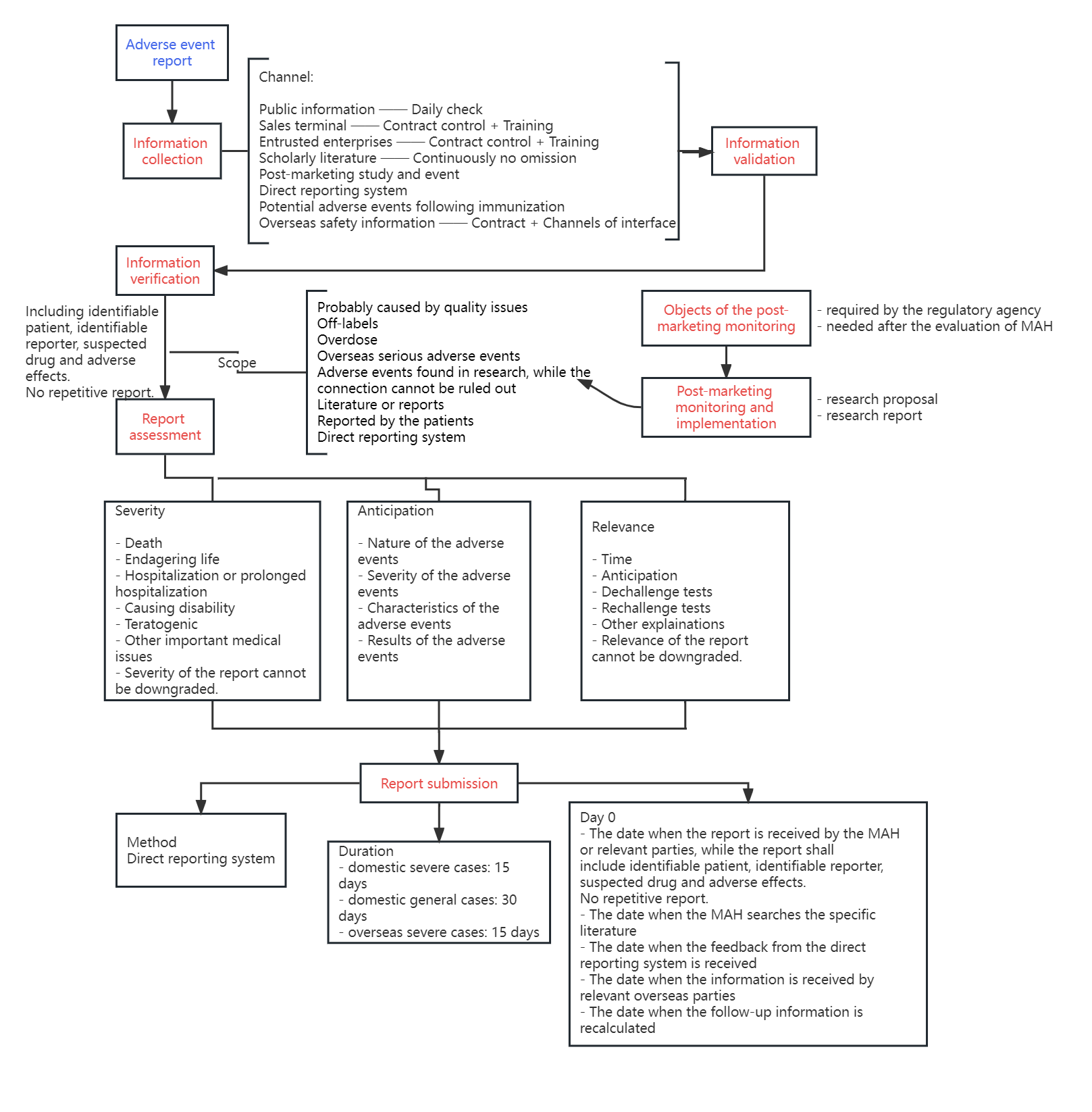
Monitoring and reporting adverse effects has been attached with great importance, as shown in the China GVP, which requires MAHs to proactively and effectively collect any information of potential adverse effects in full edges, including adverse effects taking place overseas. Once such information is noticed, MAHs shall collect further information, and proceed with the analysis and assessment. MAHs shall then report any adverse effects to the NMPA via an electronic system. The China GVP sets forth detailed guidelines for the whole process, which is visualized in the flow chart below by the Jiangsu GVP Guidelines:

In addition to the monitoring and reporting of adverse effects, MAHs are required to take certain measures to identify, assess and control drug safety risks. Specifically, according to the China GVP, MAHs shall (i) test, identify, and assess any new signals of potential adverse effects, for the purpose of identifying any new risk of drug safety; (ii) once a new risk of drug safety is identified, assess and classify the risks to find out whether any risk control measures shall be taken; (iv) conduct post-marketing safety research, which shall not for the purpose of drug promotion; and (iv) update the safety report with the NMPA or its branches on a regular basis (each year for innovative drugs or improved new drugs, every 5 years for other drugs) via an electronic system.
In terms of the risk control measures, depending on the severity of risks, general risk control measures including amending the instructions for use, labels and packages, changing the specifications, and changing the administration status. Special risk control measures include communication and education with health professionals and patients, restrictions on drug use, and patient registration. If urgent control is required, measures such as suspending drug production and sales and recalling products can be taken. When risk assessment determines that the risks of the drug outweigh the benefits, the MAH shall take the initiative to apply for the revocation of the drug registration certificate.
In practice, ex-ante risk control may usually be neglected, which will trigger higher risks in the future. However, the relevant drug authority is taking an increasingly stricter and more prudent attitude, so hierarchical risk management measures are advisable to be taken, so as to make the best use of resources and reduce the potential risks.
We believe more and more provincial or municipal governments will follow the practice of Jiangsu Province to release the similar practical guidelines with no substantive variances for MAHs (or local agents for foreign drug companies located in relevant provinces). It is suggest keeping an eye open on monitoring of the regulatory developments and get prepared. We are happy to help our clients in implementing and reviewing the pharmacovigilance practice, including especially for foreign drug company, advise on specific China GVP inquires; review of pharmacovigilance agreement between foreign MAHs and local partner, check of internal PV QMS for compliance, prepare of adverse effect policies to meet China GVP requirements.
Authored by Lu Zhou, Jessie Xie, and Carol Shao.